| 经县疫情防控处置工作指挥部研究,定于9月26日在县城主城区(北山乡)、官亭镇、中川乡、杏儿乡、前河乡田家村开展全员核酸检测,现将有关事项通告如下:县城主城区从9月26日上午5时30分开始(上午5时30分检测点采样结束后继续进行第二阶段核酸采样),官亭镇、中川乡从上午5时30分开始,前河乡田家村从上午5时30分开始,杏儿乡待中川乡采样完成后立即开始。1.核酸检测对象为县城主城区(北山乡)、官亭镇、中川乡、杏儿乡、前河乡田家村工作、生活、学习的所有人员(包括常住人口、暂住人口、流动人口等),具体时间、地点、采样小区详见《民和县县城主城区第二轮全员核酸检测采样点设置表》《9月26日核酸采样重点区域安排表》。除官亭镇外的居家隔离人员不参加此次核酸检测。1.核酸检测期间,除急危重患者、孕产妇等有紧急就医需求的,在核验“双码”和48小时以内核酸检测阴性证明,测量体温、经社区登记并开具证明后,方可外出,其他人员一律不得外出。2.请符合检测范围内的人员密切关注公布的核酸检测点位,根据乡镇、社区及小区责任单位的组织安排,做好个人防护,正确佩戴口罩,在规定时间内到采样点进行采样,做到应检尽检、不漏一人。3.辖区内党政机关企事业单位(含省市驻县单位)要严格落实疫情防控主体责任,组织动员本单位干部职工在就近的核酸检测采样点配合完成核酸采样工作;各重点行业监管单位要强化督导,组织动员行业内从业人员在就近的核酸检测采样点配合完成核酸采样工作,未进行核酸检测的人员不得上岗或从业。4.48小时内接种过新冠疫苗的人员,不参加本次核酸检测采样,但须向单位、社区(村)工作人员说明情况,并提供有关证明,由单位、社区(村)做好登记。核酸检测期间,暂停接种新冠疫苗。5.参加核酸采样期间请携带手机或者身份证(户口本),提前准备好采集码,做好个人防护,全程佩戴口罩,自觉保持2米以上距离,避免聚集和相互交谈,采样结束请立即离开现场,不聚集围观、不驻留观看、不进行拍摄。采样前2小时内不要饮食,30分钟内请勿吸烟、喝酒、嚼口香糖等,以防影响检测结果。6.儿童、老人等特殊人群需在监护人或家人的陪同下进行核酸采样,核酸检测采样点要及时开设绿色通道。对行动不便等原因无法参与现场采样的高龄老人、残疾人,可联系所在社区做好登记,核实情况后安排医务人员上门采样。7.请广大群众保持良好心态,积极配合,不恐慌、不抢购,不信谣、不传谣、不造谣。8.不参加核酸检测将给您及他人生活和身体健康带来诸多影响,无故不参加核酸检测,扰乱秩序、伪造信息或恶意传播不实图片、视频和言论,造成严重社会影响的,根据《中华人民共和国传染病防治法》《中华人民共和国刑法》《中华人民共和国治安管理处罚法》《突发公共卫生事件应急条例》《最高人民法院、最高人民检察院、公安部、司法部关于依法惩治妨害新型冠状病毒感染肺炎疫情防控违法犯罪的意见》等相关法律法规规定,将依法严厉打击。
附件:
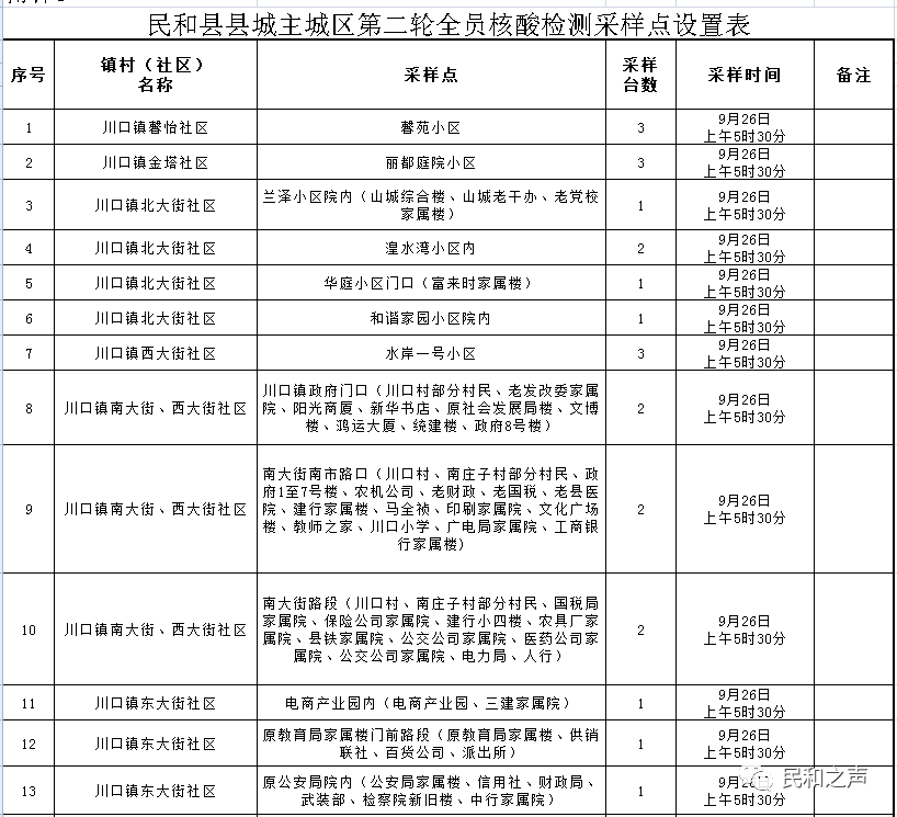
1.民和县县城主城区第二轮全员核酸检测采样点设置表
2.9月26日核酸采样重点区域安排表
3.居民信息自助登记二维码
民和县新型冠状病毒感染的肺炎疫情
防控处置工作指挥部办公室
2022年9月25日
▼附件1:民和县县城主城区第二轮全员核酸检测采样点设置表





▼附件2:9月26日核酸采样重点区域安排表


▼附件3:居民信息自助登记二维码

|